Whether in buildings or on production floors, programmable controllers are needed everywhere today to regulate various processes, machines, and systems. This involves programmable logic controllers (PLCs) or distributed control system (DCS) modules to which the devices are connected. To control these devices, the PLCs and DCS modules usually have output modules with current outputs, voltage outputs, or a combination of both.
Industrial control modules cover the standard analog output voltage and current ranges of ±5 V, ±10 V, 0 V to 5 V, 0 V to 10 V, 4 mA to 20 mA, and 0 mA to 20 mA. Especially in the industrial sector, galvanic isolation of the microcontroller and the output peripherals is often required.
Classic solutions provide for a discrete design to convert the digital signals from the microcontroller to analog signals, or provide the different analog outputs, and to realise the galvanic isolation. However, compared with integrated solutions, a discrete design exhibits many disadvantages. For example, the large number of components results in high system complexity, a large board size, and high costs. Additional characteristics such as short-circuit capability or even fault diagnostics bring these drawbacks to the fore.
A better solution is to integrate as many functions as possible on a single chip, as is done, for example, with the AD5422, a high-precision, 16-bit DAC from Analog Devices. In addition to the digital-to-analog conversion, it also offers a fully integrated programmable current source and a programmable voltage output, and thus meets the requirements of industrial process control applications.

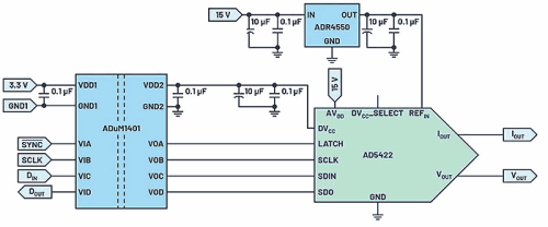
Figure 1 shows an example circuit for fully isolated control of an analog output stage of an output module. It is especially suitable for PLCs and DCS modules in process control applications requiring standard current outputs of 4 mA to 20 mA and unipolar or bipolar output voltage ranges. The AD5422 is used here in combination with the ADuM1401 quad-channel digital isolation module.
The outputs of the AD5422 16-bit DAC are configurable via a serial peripheral interface (SPI). The module also has integrated diagnostic functions, which can be useful in industrial environments. The required insulation resistance between the microcontroller and the DAC is achieved with the ADuM1401, whose four channels are used for the SPI connection to the AD5422: three channels (LATCH, SCLK, and SDIN) transmit the data and the fourth channel (SDO) receives the data.
Especially in industrial applications, robust outputs that are resistant to high interference voltages must be provided. The requirements for robustness are set forth in standards such as IEC 61000, which specifies, for example, the requirements with respect to electromagnetic compatibility (EMC). To comply with these standards, it is necessary to have additional external protective circuits at the outputs. One possibility for protective circuitry is shown in Figure 2.

The current output (IOUT) can be selectively programmed in either the 4 mA to 20 mA or 0 mA to 20 mA range. The voltage output is provided via the separate VOUT pin, which can be configured for voltage ranges of 0 V to 5 V, 0 V to 10 V, ±5 V, or ±10 V. The over-range for all voltage ranges is 10%. Both analog outputs have short-circuit and open-circuit protection and can drive capacitive loads of up to 1 µF and inductive loads of up to 50 mH.
The AD5422 requires an analog power supply (AVDD) in the range of 10,8 V to 40 V. For the digital supply voltage (DVCC), 2,7 V to 5,5 V are required. Alternatively, DVCC can serve as a supply pin for other components in the system or as a termination for pull-up resistors. For this, the DVCC _SELECT pin should be floating and the internal 4,5 V LDO regulator voltage should be applied to the DVCC pin. The maximum available supply current is 5 mA. In the circuit shown, the DVCC is used to supply the galvanically isolated side of the ADuM1401.
High-precision conversion results are obtained from the 16-bit DAC using the ADR4550 external reference voltage. This is a high-precision, low-power, low-noise voltage reference with a maximum initial accuracy of 0,02%, outstanding temperature stability, and low output noise.
The circuit shown here is especially suitable for output modules of PLCs or DCS modules that provide both current and voltage outputs and must comply with EMC standards such as IEC 61000.
| Tel: | +27 11 923 9600 |
| Email: | info@arrow.altech.co.za |
| www: | www.altronarrow.com |
| Articles: | More information and articles about Altron Arrow |
© Technews Publishing (Pty) Ltd | All Rights Reserved